Audiohobby.pl

Wzm. słuchawkowy dla kolegi na 4x NE5532

atmeg

  • 1202 / 5619
  • Ekspert
01-01-2015, 17:12
Panowie !!!!!!!
Przecież to jest tylko zwykły projekt wzmacniacza HIFI :) Zachowajcie dystans do tego :) Przecież Ja wiem że
Nawet w wersji "Pro" to nie będzie nigdy produkt przy którym przyklęknie sie z zachwytem . To niejest ta klasa konstrukcji . Nawet w wersji 16 scalaków na kanał to będzie brzmieć tylko jak NExxxx .....:)
Heh tylko albo aż , w każdym razie nie powinno sie po klasycznym równoległym połączeniu tych układów
oczekiwać że nagle ujawni sie jakiś tajemny drajw , coś co jest wiadome że czasem w innych wzmacniaczach występuje czyniąc je wyjątkowymi .
« Ostatnia zmiana: 01-01-2015, 17:20 wysłana przez atmeg »

atmeg

  • 1202 / 5619
  • Ekspert
01-01-2015, 17:42
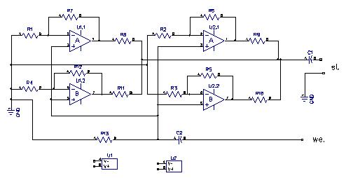
schemat jednego kanału .

ahaja

  • 518 / 6658
  • Ekspert
01-01-2015, 18:10
Zerknij: http://www.tubecad.com/2014/08/blog0304.htm  kapkę poniżej połowy strony.

atmeg

  • 1202 / 5619
  • Ekspert
01-01-2015, 18:46
Zerknij: http://www.tubecad.com/2014/08/blog0304.htm  kapkę poniżej połowy strony.
Wiem , widziałem wcześniej te inne wersje ,zastanawiałem sie nawet chwile nad tym ale zdecydowałem zrobić to
w klasycznej wersji równoległej , wcale nie myśle że to jest optymalne itd... jak to zadziała usłysze pewnie jutro .

almagra

  • 11712 / 6310
  • Ekspert
01-01-2015, 22:07
Z punktu teorii obwodów podczas łączenia równoległego urządzeń składowych nawet przy dobrej powtarzalności pojawia się problem prądów wyrównawczych i oscylacji,dlatego unika się układów paralelnych,zwłaszcza w układach mocy.W stopniach wejściowych stosuje się czasem równoległe włączenie niskoszumnych tranzystorów w celu obniżenia szumów.

ahaja

  • 518 / 6658
  • Ekspert
01-01-2015, 23:51
Czy jest jakiś problem z tym, że podsyłam takie czy inne pomysły w temacie?
... wystarczy dać znać ...

almagra

  • 11712 / 6310
  • Ekspert
02-01-2015, 16:35
Nie prawda,bo 30mikro kosztuje poniżej 10 zeta,a potrzeba trzy,a efekt warty i kilku stów!

a_men

  • 746 / 6652
  • Ekspert
02-01-2015, 17:41
Zastosowanie kondensatora o pojemności 90 uF na wyjściu przy słuchawkach 50 omowych da częstotliwość odcięcia -3dB przy 35 Hz. W takim przypadku zaburzenia fazowe zaczną się juz od częstotliwości 350 Hz.

Tak w ogóle to po co stosować kondensator na wyjściu przy zasilaniu symetrycznym? Przy poprawnej konstrukcji offset nie powinien wynieść więcej niż kilka mV.

almagra

  • 11712 / 6310
  • Ekspert
02-01-2015, 22:15
Doświadczenie odsłuchowe wykazuje,że subiektywny odsłuch basu jest lepszy z kondensatorem wyjściowym o niższej pojemności,ale wyższej jakości.Do niskoomowych 30omowych trzeba było trzy po 30mikro,to fakt.

atmeg

  • 1202 / 5619
  • Ekspert
03-01-2015, 11:32
Z jednej strony cieszy mnie zainteresowanie tematem lecz z innej strony bardzo smuci .
Wyjaśniam iż ten temat nie dotyczy tego kto jest lepszy , bardziej inteligentny , kto komu bardziej dowcipnie i dosadnie przyłoży .
To jest temat o zwykłym i dość prostym wzmacniaczu słuchawkowym .

atmeg

  • 1202 / 5619
  • Ekspert
03-01-2015, 11:46
Koledze Almagra pierwszy wpis wybaczyłem i niema co do tego wracać i jedyna konsekwencja jest taka że pojawił sie u mnie dystans , nie przekreślenie w odwecie tylko dystans .
/////
Kol.  ahaja  , twoje wpisy są jak najbardziej wartościowe i przynajmniej Ja zwracam na nie swoją uwage , poprostu pomiędzy tymi świątecznymi terminami oraz spożywaniem alkocholu nie miałem czasu bardziej szczegółowo odnieść sie do nich ale zapamiętałem je jako wartościowe i godne uwagi .
//////
Kol . Rumburak . oczywiście ładnie pewne kwestie zauważyłeś , ale to tylko ludzie :)Faktem jest że ludzie umieją kochać ale też kochają niszczyć :)
« Ostatnia zmiana: 03-01-2015, 11:48 wysłana przez atmeg »

atmeg

  • 1202 / 5619
  • Ekspert
03-01-2015, 11:54
W temacie , polutowałem podstawowe elementy , włożyłem jeden układ scalony i włączyłem zasilanie ...
Sprawdziłem oscyloskopem co tam w układzie "piszczy" czyli co sie dzieje na wyjściu układu (nalewając kolejnego drinka).
Oto przebieg :)  Mamy piękny generator 113kHz.Tu ukłony w strone Almagry  który przewidywał taką możliwość  :) Ja też sie tego obawiałem .Ale to nie tragedia , okazało sie że oscylacje zanikają po dołączeniu kondensatora 100pF równolegle do wejscia wzmacniacza .Pozostaje sprawdzić dokładniej jaka ma być wartość tego kondensatora oraz ewentualnie włączyć małe pojemności indywidualnie w ujemne sprzężenia poszczególnych
wzmacniaczy .

« Ostatnia zmiana: 03-01-2015, 12:12 wysłana przez atmeg »

atmeg

  • 1202 / 5619
  • Ekspert
03-01-2015, 12:16
Rumburak - :) oscyloskop to podstawa :)

atmeg

  • 1202 / 5619
  • Ekspert
05-01-2015, 20:16
W sumie układ uruchomiłem w całości i osłuchałem .Dodałem kondensatory 400pF na wejscia oraz zwiększyłem
kondesatory wyjściowe do  1000uF , takie akurat miałem .Pierwotne 100uF nie dawały wystarczającej podstawy niskich tonów .
Wzmacniacz spełnia wymagania w kategoriach "prezent" dla osoby która nie jest zbyt wymagająca .
Plusy :
-Dobra dynamika w zakresie 40-1000Hz
-niezłe brzmienie średnich tonów choć "dupy nie urywa" czyli klasyczne brzmienie wzmacniacza operacyjnego .
i tu w sumie koniec plusów .
Minusy :
Układ gubi sie kiedy jest większe zagęszczenie tonów wysokich średnich oraz wysokich .
To w zasadzie jego największy minus .
Dopóki w słuchanym materiale niema zagęszczenia w górnym paśmie to nawet to znośnie brzmi , niestety jest cienko w realizacjach w których jest gęsto w górnym paśmie .
------------------------------------------------------------------------------------------------------------------------
Pozostało wmontować Go w obudowe  i zająć sie innymi układami :) a JEŚLI TEN KOLEGA PO JAKIMŚ czasie
powie , "wiesz co ....posłuchałbym czegoś lepszego " to zbytnio nie będe zakłopotany i da sie rade złożyć coś o klase lepszego .
--------------------------------------------------------------------------------------------------------------------------------------
W każdym razie dla osób o wyrobionym słuchu i sprecyzowanych oczekiwaniach nie polecam tego układu :)
Przynajmniej w tej wersji .
Ja wracam z pracami do układu wzmacniacza którego cały czas słucham jako mojego podstawowego .

« Ostatnia zmiana: 05-01-2015, 20:38 wysłana przez atmeg »

atmeg

  • 1202 / 5619
  • Ekspert
10-01-2015, 15:08
a JEŚLI TEN KOLEGA PO JAKIMŚ czasie
powie , "wiesz co ....posłuchałbym czegoś lepszego " to zbytnio nie będe zakłopotany
Skoro wsadziłeś podstawki pod scalaki to jeszcze nie zapomnij zapodać koledze jakiś temat odnośnie żonglerką op'ampami. Spryciarz z Ciebie. W ten oto prosty sposób świat wzbogaci się o kolejnego audiofila ;)
jUŻ NIE PODPUSZCZAJ .Być może w innych układach jest jakiś sens wymian ukladu scalonego ale nie w tym przypadku .